The boundaries between human intellect and artificial intelligence are blurring faster than most technology leaders anticipated. This month, OpenAI’s GPT-5.2 didn’t just summarize a theory—it derived a novel result in theoretical physics, outpacing academic research teams. For developers and enterprise leaders, this isn’t just headline fodder. It’s a harbinger of an era where AI doesn’t merely automate, but originates. As organizations race to leverage AI’s generative and analytical capabilities, the implications for innovation, competitive advantage, and risk management are profound.

From Calculation to Creation: The Evolution of AI in Scientific Discovery
Historically, AI’s role in science was augmentation: crunching numbers, pattern-finding in data, and accelerating simulations. The leap to original scientific reasoning—as demonstrated by GPT-5.2’s ability to derive new physics results—marks a qualitative shift.
- AI is now a creative collaborator, not just an accelerator.
- This capacity to generate hypotheses, test them, and arrive at publishable conclusions was once reserved for top-tier human experts.
- Enterprise R&D and innovation cycles will be redefined as these systems move from assistants to co-inventors.
According to a 2023 McKinsey report, generative AI could add $4.4 trillion in annual value to the global economy, with scientific research and advanced engineering cited as key frontiers.
The New AI Knowledge Stack: Why Reasoning Agents Matter
GPT-5.2’s feat wasn’t just about ingesting data—it involved multi-step reasoning across vast conceptual spaces. This is the hallmark of next-gen AI agents, which excel at:
- Parsing complex, multi-domain information
- Applying logic and abstraction, not just pattern-matching
- Generating, validating, and refining novel hypotheses
For developers, this means building atop a new knowledge stack—one where agents handle not just retrieval and summarization, but advanced synthesis and deduction. This unlocks applications like:
- Automated patent generation and prior art searches
- Real-time scientific literature reviews with original insight
- AI-driven product R&D that iterates on designs faster than human teams
Gartner predicts that by 2027, 40% of enterprise R&D will involve direct contributions from AI agents, up from less than 5% in 2023.


Enterprise Use Cases: From Theoretical Physics to Everyday Innovation
If GPT-5.2 can push the envelope in theoretical physics, what could similar systems do in enterprise contexts? Real-world examples are emerging rapidly:
- Pharmaceuticals: AI models at Insilico Medicine discovered a new drug candidate in 30 days—a process that previously took years (Nature, 2023).
- Materials Science: DeepMind’s AlphaFold solved the protein folding problem, revolutionizing drug discovery and bioengineering.
- Financial Services: JPMorgan now leverages AI agents for risk modeling and scenario analysis, reducing time-to-insight by 80% (Forrester, 2024).
Enterprises that integrate reasoning agents into digital pipelines are already seeing step-change increases in innovation velocity, accuracy, and cost efficiency.
According to BCG, organizations using advanced AI for R&D report a 2-4x improvement in time-to-market for new products and features.
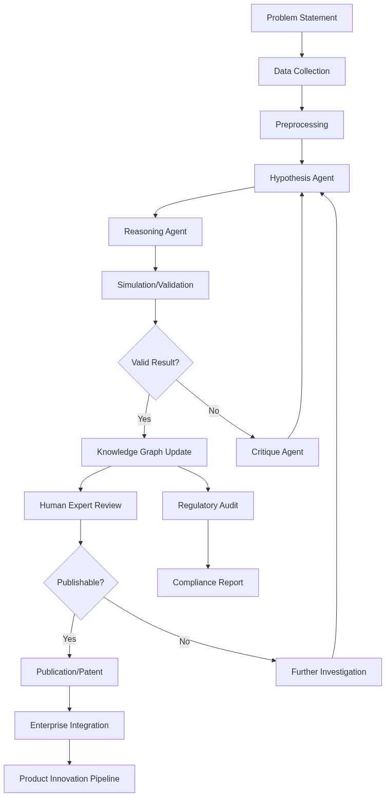
Technical Deep Dive: Architecting AI for Original Thought
Achieving true AI-led discovery requires more than scaling up models. It demands:
- Multi-agent orchestration: Specialized agents for hypothesis generation, validation, and critique, working in tandem.
- Data provenance and auditability: Ensuring every step in the reasoning process is traceable—a must for regulated industries.
- Human-in-the-loop oversight: Experts guide and challenge AI output, preventing hallucinations and surfacing blind spots.
- Integration with digital infrastructure: Seamless connection to data lakes, simulation engines, and knowledge graphs.
Jina Code Systems specializes in architecting modular, cloud-native AI pipelines that enable this new class of reasoning agents—combining explainability, scalability, and governance.
Risk, Governance, and the Future of Human-AI Collaboration
With AI now capable of generating original scientific knowledge, governance is no longer optional. Key enterprise risks include:
- Model hallucination: Spurious or unverifiable conclusions can spread rapidly if not checked.
- Intellectual property ambiguity: Who owns AI-generated discoveries?
- Regulatory compliance: New rules for explainability, documentation, and accountability are emerging worldwide.
However, the upside is enormous. By pairing AI agents with domain experts, organizations can create synergistic teams that vastly outperform either humans or machines alone.
Stanford HAI found that hybrid human-AI teams in research settings produced 30% more novel findings and reduced error rates by 25% compared to human-only teams.
Conclusion
The headline may belong to GPT-5.2, but the real story is the emergence of AI as an engine of original discovery across disciplines. For developers and enterprise leaders, this isn’t a distant vision—it’s a call to rethink digital architectures, talent strategies, and governance to unlock AI’s full creative potential. At Jina Code Systems, we help organizations design and deploy agent-based AI solutions that don’t just automate, but innovate—enabling enterprises to lead, not follow, in the age of machine intelligence.