The world of speech-to-text technology is rapidly evolving, and Mistral AI's latest release, Voxtral Transcribe 2, is making significant waves. This advancement promises to redefine how enterprises handle real-time voice data, offering unprecedented efficiency and accuracy. As the demand for robust and scalable speech solutions grows, Voxtral Transcribe 2 emerges as a frontrunner in the industry.

The Growing Demand for Speech-to-Text Solutions
As businesses continue to embrace digital transformation, the need for advanced speech-to-text solutions becomes increasingly apparent. According to Grand View Research, the global speech-to-text API market is projected to reach USD 8,569.4 million by 2030, growing at a CAGR of 14.4% from 2025. This growth is driven by the expanding use of voice technology in customer service, virtual assistants, and meeting transcription.
- Streamlined operations
- Improved customer interactions
- Enhanced data analytics capabilities
The broader Speech and Voice Recognition Market is expected to grow from USD 9.66 billion in 2025 to USD 23.11 billion by 2030, at a CAGR of 19.1% — Markets and Markets
Breaking Down Voxtral Transcribe 2
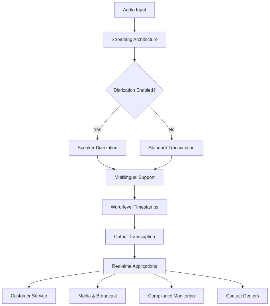
At the heart of Voxtral Transcribe 2 are two cutting-edge models: Voxtral Mini Transcribe V2 and Voxtral Realtime. These models are designed to handle both batch and live transcription scenarios with remarkable precision. With state-of-the-art transcription quality and ultra-low latency, they cater to a wide range of applications.
- Voxtral Mini Transcribe V2: Best suited for batch processing with speaker diarization and word-level timestamps.
- Voxtral Realtime: Ideal for live applications, offering latency as low as sub-200ms.
Voxtral Mini Transcribe V2 offers the best price-performance of any transcription API, outperforming competitors like GPT-4o mini Transcribe and Deepgram Nova.

Real-World Applications and Benefits
The capabilities of Voxtral Transcribe 2 extend beyond technical specifications, providing tangible benefits across various industries. For instance, in the customer service sector, real-time transcription can empower voice agents to provide immediate, accurate responses, enhancing customer satisfaction. Furthermore, in the media industry, the ability to generate live subtitles with minimal latency is a game-changer.
- Meeting Intelligence: Accurate speaker attribution and transcription in multiple languages.
- Contact Center Automation: Real-time call transcription for sentiment analysis and CRM integration.
- Compliance and Documentation: Ensures precise audit trails with speaker diarization.
By 2027, 50% of enterprises will have deployed AI agents for customer-facing operations — Gartner

Technical Insights: What Sets Voxtral Apart
Voxtral Transcribe 2's technical prowess is anchored in its innovative streaming architecture. Unlike traditional models, Voxtral Realtime processes audio as it arrives, significantly reducing delay and enhancing the user experience. This architecture supports a multilingual framework, covering 13 languages, which is crucial for global deployments.
- Open Weights: Available under Apache 2.0, promoting privacy-first applications.
- Noise Robustness: Maintains accuracy in challenging environments.
- Edge Deployment: Runs efficiently on edge devices, enhancing security.
The model delivers transcriptions with delay configurable down to sub-200ms, unlocking a new class of voice-first applications.
Future Prospects and Industry Implications
As Voxtral Transcribe 2 continues to gain traction, it sets the stage for further innovations in voice technology. The emphasis on privacy and cost efficiency aligns with the growing trend towards data-centric enterprises. Moreover, the open-weight model encourages widespread adoption and customization, paving the way for new applications and developments.
With the speech-to-text market poised for substantial growth, businesses that leverage advanced transcription technologies will likely gain a competitive edge. Jina Code Systems is well-positioned to assist enterprises in integrating these solutions, offering expertise in AI agents and automation platforms that enhance operational efficiency.
Conclusion
Voxtral Transcribe 2 represents a significant leap forward in speech-to-text technology, offering unparalleled accuracy and efficiency. As the industry continues to evolve, enterprises must adapt to remain competitive. Jina Code Systems stands ready to support this transition, providing the tools and expertise necessary to harness the power of voice technology effectively.