In a world where digital interfaces are evolving beyond the confines of traditional screens, designing for transparent displays presents an intriguing challenge. With the advent of AI glasses and other extended reality (XR) technologies, the opportunity to blend digital and physical worlds is vast and exciting. Yet, how do designers create interfaces that are both functional and unobtrusive in an environment without the traditional constraints of a screen?

The Paradigm Shift in Interface Design
Designers have long been accustomed to working within the bounds of a defined screen, but AI glasses disrupt this norm by projecting interfaces directly onto the world around us. This shift demands a rethinking of traditional design principles. As David Allin Reese, a Senior Visual Designer at Google, emphasizes, designing for AI glasses is about layering interfaces onto the world itself, a space that is vibrant and unpredictable.
Traditional elements like color and typography behave differently when set against the dynamic backdrop of reality. For instance, a bright color that pops on a smartphone may fade into the scenery when projected onto a clear blue sky. Understanding spatial distance and environmental context becomes crucial in ensuring legibility and user engagement.
The global transparent display market is projected to grow significantly, driven by the integration of advanced visualization technologies across various applications — MarketsandMarkets
Technical Challenges and Innovations
Designing for transparent screens isn't just about aesthetics; it involves overcoming technical challenges. For instance, UPRtek's Near-Eye Display Testing solution has been instrumental in addressing issues like waveguide ghosting and chromatic aberration, which are common in AR/VR applications. These innovations enhance the optical performance of AI smart glasses, making the user experience more seamless.
Moreover, advancements in OLED technology are pushing the boundaries of what's possible with transparent displays. According to Riverdi, the future of display technology is leaning towards micro-LEDs, which promise improved clarity and efficiency. These developments are crucial as they enable the creation of displays that are not only visually appealing but also energy efficient and durable.


Redefining User Experience
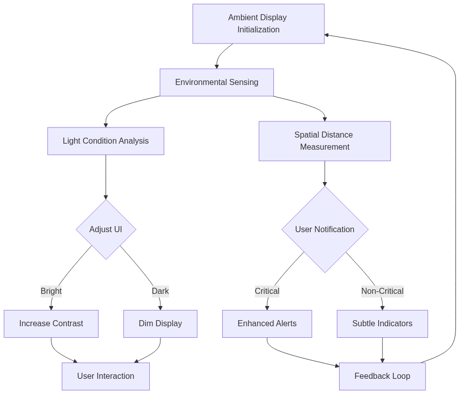
The ultimate goal of designing for transparent screens is to create a truly ambient display experience—one that appears when needed and disappears when not. This requires a delicate balance between visibility and subtlety. Interfaces must be intuitive and context-aware, providing information without overwhelming the user or obstructing their view of the real world.
Consider the example of a navigation UI projected onto a windshield or smart glasses. The interface must convey essential information, such as directions or alerts, without distracting the driver. This requires designers to employ clever animations and transitions that grab attention without being intrusive.
- Understanding environmental light conditions and adjusting UI elements accordingly
- Utilizing spatial audio cues to complement visual information
- Implementing haptic feedback for critical interactions
Market Potential and Industry Trends
The transparent display market is poised for robust growth, with significant applications across various sectors. From retail to automotive and industrial settings, the demand for advanced visualization technologies is rising. The OLED Transparent Screen market, in particular, is expected to experience a compound annual growth rate (CAGR) from 2026 to 2033, signifying its potential to reshape industries.
Jina Code Systems is at the forefront of this transformation, helping enterprises design and deploy intelligent digital systems that leverage AI and automation to operate smarter and innovate continuously. Our expertise in AI agents and cloud-native solutions positions us as a key player in developing cutting-edge transparent display technologies.
Transparent displays are increasingly being integrated into various sectors, with significant advancements in OLED technology contributing to this trend — Riverdi
The Future of Transparent Display Design
As technology continues to evolve, the possibilities for transparent screens are endless. From augmented reality applications to new forms of digital interaction, the future holds exciting potential for designers and developers alike. However, it's important to approach this innovation with a critical eye, ensuring that transparent displays are not only technologically impressive but also practical and user-friendly.
At Jina Code Systems, we are committed to exploring these possibilities, leveraging our expertise in AI and automation to create intelligent systems that enhance user experiences. Our work in designing for transparent displays is just one example of how we help businesses navigate the complexities of digital transformation.
Conclusion
Transparent displays represent a new frontier in interface design, offering unique opportunities to blend digital and physical worlds seamlessly. As we continue to innovate and push the boundaries of what's possible, the role of designers and developers is crucial in ensuring these technologies are both effective and user-centric. Jina Code Systems remains committed to partnering with enterprises to explore and implement these groundbreaking solutions, driving the future of digital interaction.